实力赢客户  靠信用争市场

中环恒沣建设有限公司

Zhonghuanhengfeng Construction Ltd.



联系电话:

15304766660

  • 1
  • 2
  • 3
  • 4
  • 5
创新  共赢  奉献

市政总承包一级    公路总承包三级

建筑总承包二级    环保专业承包三级

新闻中心
NEWS
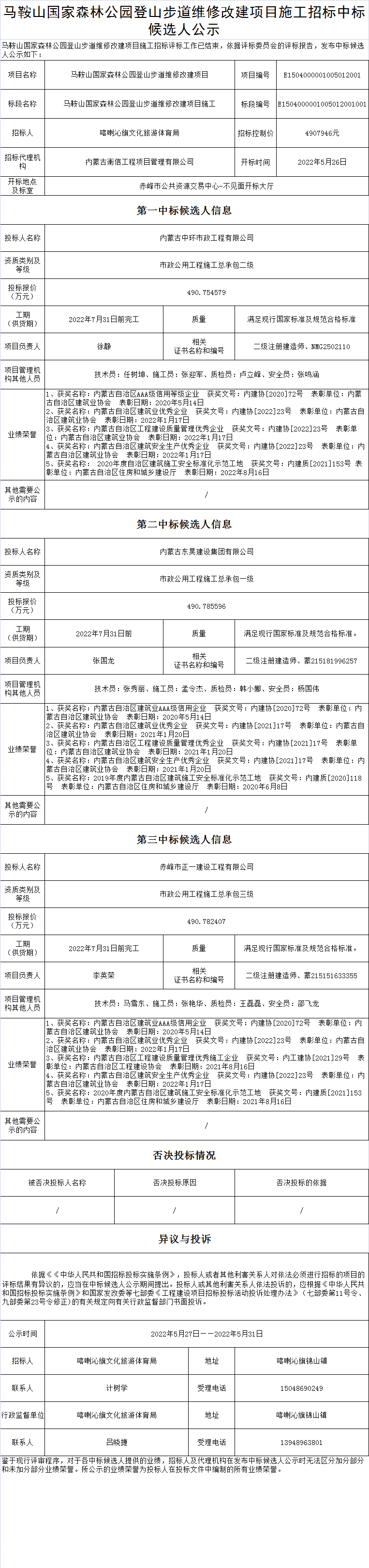
马鞍山国家森林公园登山步道维修改建项目施工
2022-6-9
点击数:  2872
  • 地址:内蒙古自治区赤峰市  蒙ICP备17002333号-1 

    电话:15304766660、18647165591     QQ:755580478 

    版权所有 Copyright(C)2017 中环恒沣建设有限公司 All Rights Reserved